作为留学圈的热门,香港八大一直都被大家所关注,当然,香港大学、香港中文大学、香港科技大学作为港校中前三的大学,地位自然不言而喻,也是不少学生的梦校,那么究竟香港八大的申请要求如何?费用多少?

1.招生方式
香港大学的内地招生计划不同于内地高校统一招生机制,有其独立的报名程序。申请人须在港大内地招生官网(www.hku.hk/mainland)完成申请,程序如下:
1.填写网上申请表格
2.缴交申请费
3.高考成绩公布后,再次登入网上申请系统上传高考成绩
需要注意的是:申请香港大学与参加内地统招互不影响
2.招生计划
香港大学全部本科专业均面向内地招生,牙科专业除外;
高考考生报考港大任意专业无文理科要求。对于采用新高考的省份,报考港大任意专业无选科要求;
除港大本科专业外,高考考生亦可报名香港大学与世界知名大学合办的联合本科课程。
录取对高考总成绩和英语成绩有要求。
3.费用
申请费:450港元
学费:每年182,000港元
住宿费及生活费:
校内住宿:每年17,290港元至37,940港元
校外住宿:每年30,000港元至50,000港元
生活费:每年不超过50,000港元
4.奖学金
香港大学设立了丰厚的入学奖学金,奖励录取名单中成绩优异且综合素质优秀的学生,最高入学奖学金将涵盖学生在港大就读期间的学费及生活费,如:
入学奖学金
无需申请。符合条件的学生将被自动考虑;
奖学金总额:最高可涵盖学生在港大就读期间全部的学费。
明德学子奖学金
无需申请,符合条件的学生将被自动考虑
奖学金总额:全额学费及津贴

1.招生方式
香港中文大学通过全国普通高校统一招生计划招收内地高考生,获国家教育部列入提前录取批次。
香港中文大学的内地招生计划分设人文、理科、工科、商科四个学科门类。
文史类/历史组考生可选择人文及商科类;理工类/综合类/物理组考生可以选择人文、理科、工科及商科类。
高考生不需直接向学校申请,只需在高考出分后通过提前批次填报志愿,香港中文大学不设面试,录取以高考成绩(不含加分)择优录取。
2.录取要求
学生高考成绩应达到本科一批/本科批/特殊类型录取控制分数线以上。在符合香港中文大学提档要求的情况下,香港中文大学依据考生的高考成绩,以分数优先原则,择优录取,不设专业志愿级差。在高考成绩同分的情况下,则先予录取英语单科成绩较高者。
考生报考的外语语种必须为英语,以150分为标准满分计算,自费生的英语成绩须达120分或以上;奖学金生则须达130分或以上。
3.费用
香港中文大学非本地生的学费:每年145,000港元
校园宿舍住宿费:约15,000港元
其他杂费、生活费:每年约需30,000港元
4.奖学金
考生高考成绩(不含加分)必须达到或高于香港中文大学为颁授奖学金而定的最低分数方可申请奖学金。以750分为标准高考满分计算,理工类/物理组考生须达630分或以上,文史类/历史组/综合类考生须达600分或以上 ,或考生高考成绩(不含加分)位列该省/市/自治区应考组别前0.5% (按省高招办公布的一分一段表);另英语单科成绩须达130分或以上。
全额奖学金:给予各省/直辖市/自治区名列第一至十名内的高考生(以高考实际分数排名为准),学生将获发相等于攻读四年本科课程的学费,以及每年45,000港元住宿及生活津贴;
全免学费奖学金:给予各省/直辖市/自治区名列五十名内的高考生(以高考实际分数排名为准),学生可获发相等于攻读四年本科课程的学费;
本科入学奖学金:学生可获发相等于攻读四年本科课程的一半学费,另一万港元生活津贴,四年共三十万港元。

1.招生方式
香港科技大学在内地独立招生,不参加全国普通高校统一招生计划,不占统招志愿。
有意向的同学必须在大学入学申请截止日前通过网上申请系统直接提交入学申请。
2.录取要求
参加当年国家统一高考的学生(包括复读生)即有资格递交入学申请。高考成绩公布后,香港科技大学将根据当年实际申请情况,并参考各省市的一批线及内地重点大学的分数线等,订定各学院的面试分数线要求。达到分数要求的同学要参加6月下旬的英语面试。录取会综合参考同学的面试成绩、高考成绩、综合选拔等。
部分专业或科目有文理科即选考科目要求。
3.费用
申请费:450港元
学费:每年170,000港元
住宿费:校内住宿(膳食﹑空调以及其他杂费除外):每年17,812港元至29,200港元
生活费用:每学年约50,000港元
需要注意的是:香港科技大学为非本地本科生提供首两年的住宿,学生可能需自行安排其后学年的住宿。校外住宿费用参考为每月港币4,000至6,000元
4.奖学金
香港科技大学设有多种入学奖学金,嘉勉高考成绩优秀,并在入学面试表现突出的同学。
奖学金不设名额或比例,将根据当年申请人的综合表现统一评定,入学奖学金不需另行申请,如:
高考入学奖学金:
所有成功递交入学申请的同学将自动获考虑,不需另行申请;
不设奖学金名额或比例,根据当年申请人综合表现评定;
申请人有机会获得定额、半额到全费连生活费的入学奖学金;
最高奖学金金额为学费连生活费每年共225,000港元

1.招生方式
香港理工大学独立招生,参加高考的学生需要通过香港理工大学自有的申请系统报名。
2.录取要求
申请人必须在应届高考获得优异的成绩,当中包括良好的英语成绩;
申请人如在其他非学术领域,如体育、文化艺术、STEM、社会服务或领导才能等不同范畴获卓越表现,可透过参与德艺计划 (STARS, Special Talents Admission and Recognition Scheme) 获得优先面试选拔资格;
个别组合课程或要求申请人提交作品集(例如:设计学)、附加文件(例如:应用社会科学)或参加面试
3.费用
申请费:450港元
学费:每年160,000港元
住宿费、生活费及其它杂费每年约为港币90,000元。
4.奖学金
入学奖学金:香港理工大学2024/25学年为内地应届高考生设立了入学奖学金。申请人如在应届高考成绩优异,或在个别课程的申请人中成绩优秀,并符合学校的要求,可获得理大、个别学系、政府或捐赠人士所提供的入学奖学金。

1.招生录取
香港城市大学通过全国普通高校统一招生计划招收内地高考生,获国家教育部列入提前录取批次。
录取要求实际高考成绩(不含任何加分) 必须达到本科第一批重点大学录取分数线(一本线/特殊类型招生控制线);
英语成绩 (150分满分)需达到120分或以上,报考人文社会科学院的考生的英语成绩(150分满分)必须达到125分或以上而报考法律学及兽医学的考生的英语成绩更须达到135分或以上。
港城大按照在31招生省市区所投放的招生计划从高分到低分调档,比例一般约为120%;
港城大将按照考生的实际高考成绩(不含任何加分)、学院(专业) 志愿、英语水平配合相关学院的具体要求,择优录取。
城市大学大部分专业不用参与面试,但赛马会动物医学及生命科学院之兽医学学士课程除外。
2.费用
学费:每年160,000港元
住宿费:
第一、二年校内住宿:18,100港元/年
第三、四年校外住宿:50,000港元/年-60,000港元/年
生活费:包括膳食、当地交通、保险、书籍和日用品等:50,000港元/年
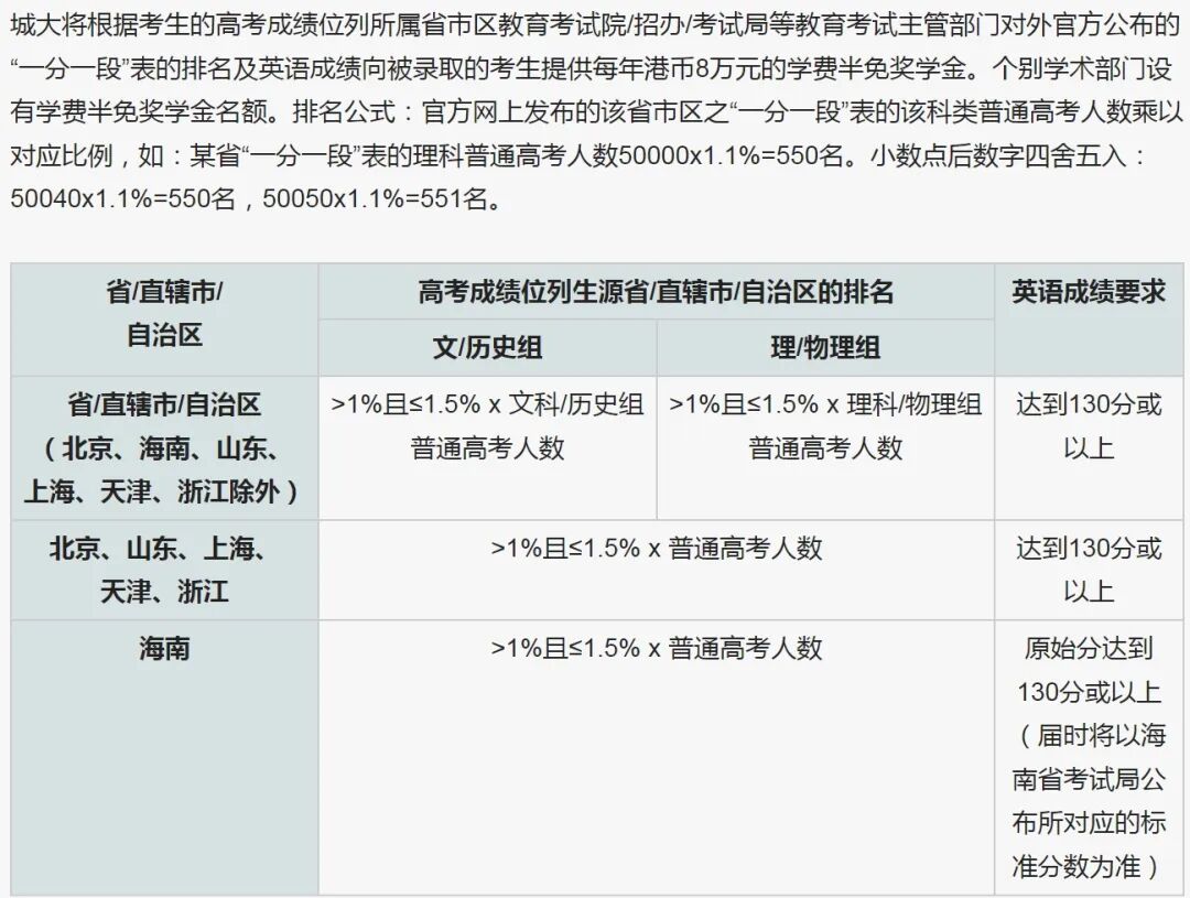
3.奖学金
全额奖学金:

学费全免奖学金:

学费半免奖学金:


1.招生方式
香港浸会大学独立招生,不参与内地统招,有意报读者须直接向大学递交入学申请。
2.录取要求
高考成绩达所属省市区报读第一批重点高校的分数线(一本线/特殊类型招生控制分数线)或以上;
英语分数达110分(满分为150),工商管理学院专业和商业计算及数据分析理学士(荣誉)要求英语分数达到120分;
各学院/专业均以国家统一高考成绩为录取标准,个别专业另设入学面试作综合评估,择优录取;
中医学院和理学院只招收理科生,若高考省市不分文理科,则会对指定选考科目有要求。
3.费用
费用:申请费:450港元
学费:每年160,000港元
4.奖学金
大学特设全额奖学金(每年港币210,000元)及半额奖学金(每年港币105,000元)。
评核标准以高考及面试成绩为基础(不设面试的专业则按高考成绩为基础),各学院(文理及科技学?(荣誉)自订主修专业除外)内综合表现最优秀且英语分数达120分的学生或可获颁发奖学金,大学将于发出录取时一并通知奖学金详情,同学不需要另行申请。

1.招生方式
香港岭南大学采用自主采取自主独立招生的政策。有意报读的学生须直接向本校提交网上入学申请。
2.录取要求
以申请人的实际高考成绩、报读志愿、英语水平、面试(如有)及配合相关项目的具体要求等综合素质,综合考虑,择优录取。
3.费用
申请费:150港元2023-24学年
学费:每年145,000港元
住宿费:10,660港元至14,430港元
学习及生活费用:36,000港元
4.奖学金
岭南大学设有多项入学奖学金颁发予高考成绩优异的学生,包括全免学费、半免学费及定额奖学金,学生无须另行申请。

1.招生方式
香港教育大学采用自主招生方式,不影响学生填报内地高校志愿。学生需要通过香港教育大学的网上入学申请系统递交。
2.录取要求
申请人必须在应届全国普通高等学校统一招生考试中的成绩达到以下要求:
总分(不含加分)达到所属省市的一本线以上或特殊类型招生控制分数线;
高考英语分数达120分或以上(满分为150分)。而以中文作为主要授课语言的专业 (包括中国语文教育荣誉学士、中国历史教育荣誉学士、语文研究荣誉文学士 - 中文主修及文化遗产教育与艺术管理荣誉文学士),英语分数最低要求为110分(满分为150分)。
个别专业或要求申请人提交作品集(例如:视觉艺术 / 音乐主修专业)及/或参加面试。
3.费用
申请费:300港元
学费:每年145,000港元
4.奖学金
大学会根据申请人的高考成绩及面试表现(如适用),考虑颁发入学奖学金予卓越的学生。申请人无需另行提交入学奖学金申请,获选的申请人会收到电邮通知。